Due to the quickly rising Covid threat in March 2020, EcoVadis converted Sustain 2020 from on-site to online event in just 2 weeks’ time. Due to quick turnaround and team resilience the event turned out to be a great success. We all knew that success wouldn’t be easily repeated in 2021. Situations changed drastically. So we decided to conduct research and implement a design thinking process to tackle the engagement of 2021 participants.
In the past year the online events industry was booming, my research applied to products from the field: I attended quite a few events and analysed online platform providers. The creation of competitive profiles (in terms of marketing strategy, usability, layout, navigation structure, compatibility, content, design and performance) together with SWOT analysis helped to assess current offers in this area.
Also, general advantages and disadvantages of online events and the question of how online experience could be engaging and provide the same benefits as in-person events.

Opportunities
Challenges
Generally
This past year was super difficult for all of us. We all lost someone close. We needed to bring positivity in a respectful way. Also learn the lesson that last year brought and implement it into the future.
With insights from online workshops and events that I attended and Internal Stakeholders meeting I proceed to interviews with EcoVadis employees specially form sales department that have contact with clients and partners.
Goals
Based on the responses received, I formulated questions for an online survey that was answered by 57 people, of course the survey is not representative, especially if you still have the differences between EV employees and clients agendas but it gave us a lot of insights and data.
Interview Insight#1
Screen fatigue is a big issue. People are tempted to attend events and then either do not attend or just work whilst having an event on second screen or background.
Interview Insight #2
Topics and speakers need to focus on new reality and how we can bounce to a better future with all the insights and lessons from last year. As we all are tired of screens we need to focus on bringing topics and speakers that will make people want to attend more than pre-covid era.
Interview Insight#3
Mingling is super difficult. Sales dep. finding it really hard to connect with prospects. Partners are frustrated as their online stands are mostly empty. Finding a way that people can mingle online without awkwardness. A lot of events were trying to introduce ways of mingling. Throwing people into random rooms, chats which resonated awkwardness. Specially for sales departments this is important they need to be able to filter participants by regions, departments, companies.
Using the quantitative and qualitative data from interviews and survey results, I defined the four target group profiles Sarah(Sales, 28), Tobias (Partner, 32), Anne(Researcher, 25)and Marie(Customer/Prospects, 47)to better empathise with my main user groups and prioritise goals according to their needs.




Customer Experience Map
A product-based journey map helped to better understand the course phases as well as the user and their experience in them.
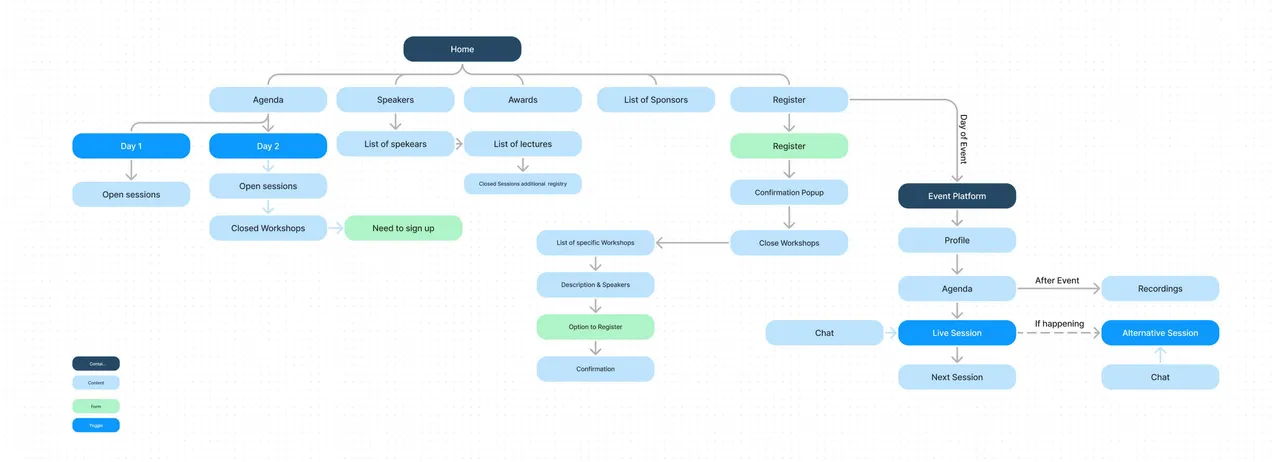
Structure of Online Information Architecture
Based on the insights gained from the initial content audits, competitor analysis, we defined the sitemap for Sustain 2021 and then evaluated it via tree tests with potential users.

After gathering all the information we come to the conclusion that our event has to focus on positives and guidance for new reality. Marketing team decided to name this year’s event ‘Sustain: Rethink, Rebuild’. We decided to focus on how we can contribute as EcoVadis to this shift in thinking and how we can use our platform to spark a conversation with our clients and prospects.
We needed to establish topics that we want to produce and find suitable speakers. In parallel we needed to create a logo, branding that will fit the theme.

Industry of online events boomed since covid started. Amount of alternatives increased and it became a competitive market. User Experience and amount of customisations became a center point of online event platforms. It became an easier and more democratic way of sharing knowledge. Events like ours became more accessible to a wider audience around the globe. As we are already coming back to onsite events, online versions won’t go anywhere very soon.
Because our event took place online, we were able to invite amazing guest that in normal circumstances wouldn’t have time for us, or we wouldn’t be able to convince them to come to Paris to attend. ( Al Gore, young activists like Evelyn Acham -National Coordinator, Rise Up Movement, and Ester Galende-Sánchez – Climate Policy Researcher, BC3.)
Based on the Feature Landscape we could easily evaluate if there is a platform that will sufficiently satisfy our stakeholders, clients and colleagues or we need to produce something custom that will fulfill our needs. As this specific industry grew throughout this particular year tremendously – there was a lot to look through. At the end we decided to try out two platforms for a test run and decided to use the one that had better UX and fulfilled our Stakeholders needs best.

#1 I would conduct more research, as it‘s a complex and extensive topic with many factors (for example, technical and social challenges) and various stakeholders. I would want to focus more on the client’s approach to the event rather than our employees. It would be great to have more time to find clients that are happy to share their experience about last year in the context of online conferences. But screen fatigue took a toll on all of us.
#2 Journey Maps are my best friends- especially as it gets more complex, journey mapping is very helpful, on the one hand to put a comprehensive process on paper and to be able to see problematic and promising points uncover and provide a basis for good cooperation for all stakeholders.
#3 More substantive visual design-from branding perspective, sustain conference has a different theme and emblem every year. Whilst conducting research I worked on branding and it caused a bit of strain. I would love to spend more time on branding development as I feel that It wasn’t used to its full potential.
